About

Who We Are:
We are a nonprofit made up of hundreds of pediatric healthcare professionals from over 50 children’s hospitals across the nation and Canada who develop and implement evidence-based clinical pathways.
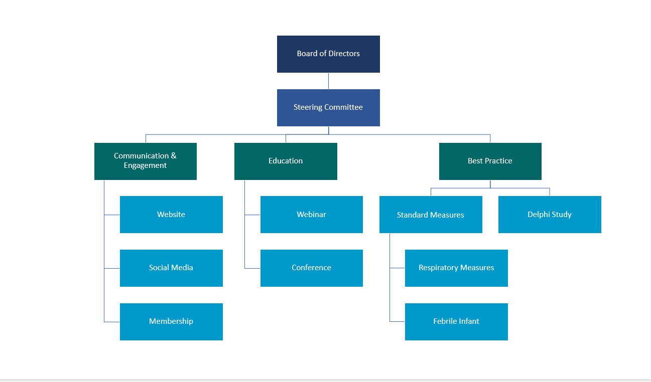
Organization


2026 Board of Directors:
- Executive Director, President: Courtney Titus, MPAS, PA-C – Johns Hopkins All Children’s Hospital
- Chair: Leigh Anne Bakel, MD, MSc – Children’s Hospital Colorado
- Vice Chair: Ilana Waynik, MD – Connecticut Children’s
- Treasurer: Sophia Blythe, MHA – Arkansas Children’s Hospital
- Secretary: Jodi Behr, PHD, RN – Texas Children’s Hospital
2026 Steering Committee
- Jarrod Dusin, PhD, RD- Children’s Mercy Kansas City
- Kelsey Zindel, DNP- Children’s Nebraska
- Jason Miller- Boston Children’s Hospital
- Kathleen Brown, MD – Children’s National Hospital
- Amy Bryl, MD- Rady Children’s Hospital
- Tara Dinh, BS- Nationwide Children’s Hospital